设为首页 | 加入收藏 | 联系我们

beats365

就业指导

当前位置: 首页 >> 招生与就业 >> 就业指导 >> 正文



双选会丨2019届毕业生春季校园招聘系列活动(长沙县人社局专场)
日期: 2019年05月05日 10:43      来源:beats365      作者:

一、双选会时间:

5月9日(星期四)10:00-15:00

二、双选会地点:

毕业生就业指导中心(综合楼)

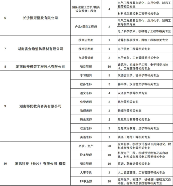
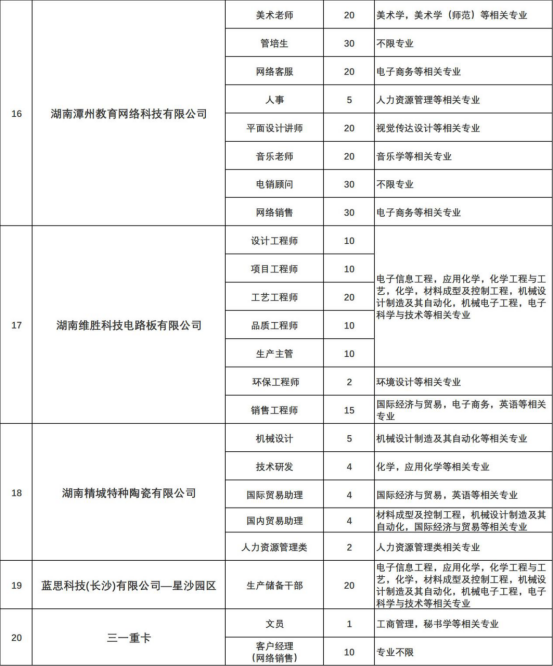
三、参会企业(见下表)

地址:湖南省岳阳市湘北大道

版权所有:beats365(中国区)-唯一官方网站